林肯电气®(上海)维修中心成立于2015年5月,位于上海林肯电气®公司厂区内。为林肯电气®的焊接设备用户提供维修、维护和零部件供应等服务。欢迎大家拨打我们的400维修热线电话咨询设备的质保、维护、维修和配件事宜,将有专业的技术人员为您解答。
若有林肯电气®中国产品的维修需求,请联系:
工作时间:周一至周五 上午8:30至下午5:00(北京时间)
联 系 人:金志伟
维修热线电话:400-820-9755
手 机:86-139 1835 1505
林肯电气®(上海)维修中心成立于2015年5月,位于上海林肯电气®公司厂区内。为林肯电气®的焊接设备用户提供维修、维护和零部件供应等服务。欢迎大家拨打我们的400维修热线电话咨询设备的质保、维护、维修和配件事宜,将有专业的技术人员为您解答。
若有林肯电气®中国产品的维修需求,请联系:
工作时间:周一至周五 上午8:30至下午5:00(北京时间)
联 系 人:金志伟
维修热线电话:400-820-9755
手 机:86-139 1835 1505











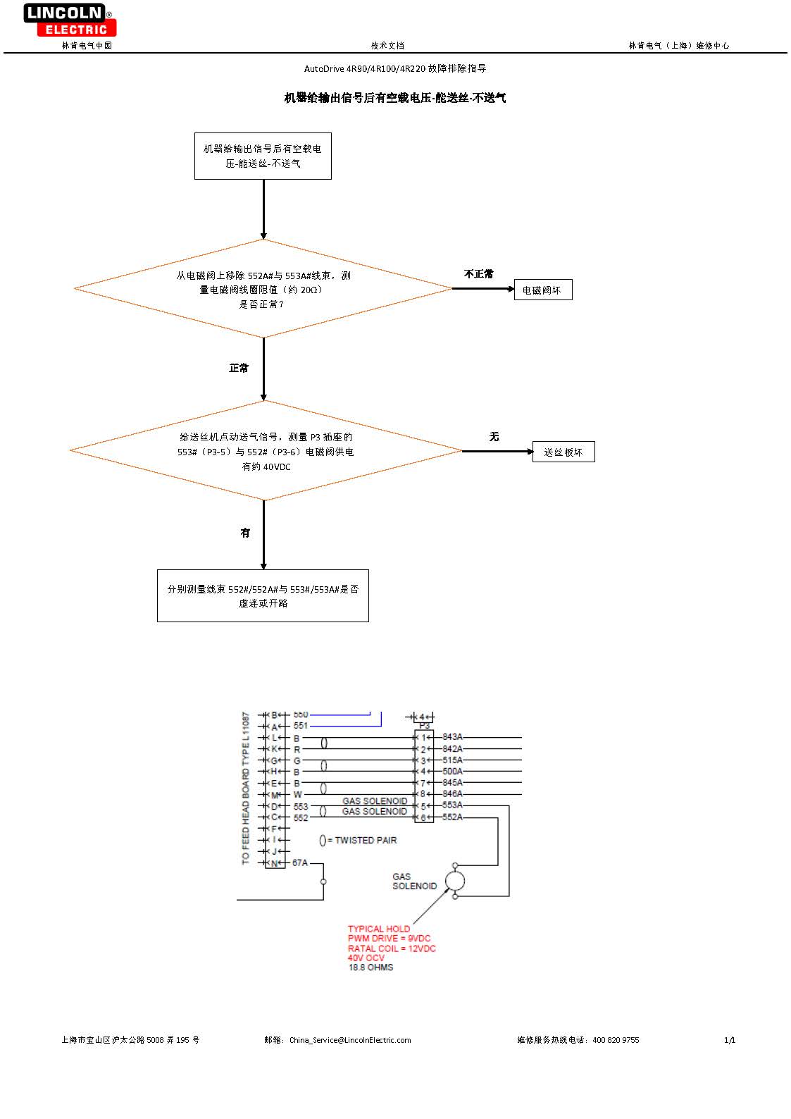
| 故障代码 | 可能原因 | 建议操作 |
| 6 | UI板找不到控制板 | 检查控制板的电源是否正常 |
| 检查控制板与送丝板或UI板的连线 | ||
| 11 | 内部通讯请求失败 | 该故障通常发生在开机和关机时,可忽略 |
| 31 | 实际输入电流超过输入电流限值 | 检查输入电源线是否虚连接 |
| 检查输入电源是否缺相 | ||
| 检查输入电源开关 | ||
| 检查开关板 | ||
| 32 | 电容器组 A 的电压低于电压下限 | 检查输入电源是否低于标称值 |
| 检查电容 | ||
| 检查开关板V-F转换信号 | ||
| 33 | 电容器组 B 的电压低于电压下限 | 检查控制板 |
| 34 | 电容器组 A 的电压高于电压上限 | 检查电容 |
| 检查开关板V-F转换信号 | ||
| 检查控制板 | ||
| 35 | 电容器组 B 的电压高于电压上限 | 检查开关板和控制板之间的信号 |
| 37 | 系统末能在启动时初始化逆变器硬件 | 检查输入电压是否在铭牌标定的范围内 |
| 检查“再连接板”跳线 | ||
| 检查开关板 | ||
| 检查接触器 | ||
| 检查输入板 | ||
| 检查控制板 | ||
| 41 | 次级(输出端)电流平均值超限。 | 检查所有焊接电流在铭牌标定范围內 |
| 如果出现该故障,输出电流将被限制在100A内 | 检查所用的焊丝直径是否符合工艺模式 | |
| 检查焊接电流采样反馈元件如分流器是否有发黑、霍尔传感器是否损坏等 | ||
| 检查焊接电流采样元件与控制板之间的连接是否可靠 | ||
| 43 | 电容器組 A 与电容器組 B 之间的电压差超过允许限值 | 检查开关板V-F转换信号 |
| 检查“再连接板”跳线 | ||
| 检查开关板 | ||
| 检查接触器 | ||
| 检查输入板 | ||
| 检查控制板 | ||
| 49 | 缺相 | 检查输入电源是否缺相 |
| 检查输入电源线 | ||
| 检查输入电源空气开关或断路器 | ||
| 检查焊接电源的电源开关 | ||
| 检查控制板 | ||
| 54 | 次级(焊接)电流平均值超限 | 检查正负极有无短路现象 |
| 检查焊接电流值是否超过允许的范围 | ||
| 检查电压反馈线是否有效连接 | ||
| 56 | 与斩波器之间的通信失败 | 检查控制板和斩波板之间的连线 |
| 检查控制板 | ||
| 检查斩波板 | ||
| 58 | 初级输入电源板未就绪 | 检查电压反馈线是否有效连接 |
| 检查PFC板 | ||
| 检查控制板 | ||
| 检查开关板 | ||
| 82 | 送丝机电机过流故障 | 检查送丝电机驱动线是否短路 |
| 检查送丝电机线圈电阻是否正常 | ||
| 331 | 一次侧过流 | 该故障为PFC板发出 |
| 检查115VAC(如选配) | ||
| 检查输入电源是否缺相 | ||
| 检查PFC板 | ||
| 检查能量转换板 | ||
| 335 | —次侧输入电压错误 | 该故障为PFC板发出 |
| 检查输入电源 | ||
| 检查PFC板 | ||
| 检查输入板或能量转换板 | ||
| 336 | 一次侧过热断开 | 该故障为PFC板发出 |
| 检查一次侧温控开关组件 | ||
| 337 | 预充电超时 | 该故障为PFC板发出 |
| 检查PFC板 | ||
| 检查能量转换板 | ||
| 341 | 一次侧输入电压缺失 | 该故障为PFC板发出 |
| 检查输入电源 | ||
| 检查PFC板 | ||
| 检查能量转换板 | ||
| 346 | 变压器过流 | 该故障为PFC板发出 |
| 检查PFC板 | ||
| 检查能量转换板 | ||
| 1118 | 系统内部“组网”失败 | 检查网线等通讯模块 |
| 1327 | CPLD检测到系统内的某个硬件没有反应,控制板发生内部错误 | 如重复出现,更换控制板 |
| 1328 | ColdFire发现一项与Function Generator有关的通信错误,控制板发生内部错误 | 如重复出现,更换控制板 |
| 9122 | 主处理器无法与从属处理器通信 | 通常为外部干扰引起的 |
| 检查控制线是否盘绕 | ||
| 控制线远离焊接电缆 |
































如您有任何需求,请点击按钮立即前往,留下您的信息,我们将即时与您联系。